芦屋市が過去に行った喜ばれた支援
行政の「着手アピール」ではなく、本当に届いた本物の支援として。
"本当に行き渡る独自支援策”とはどういうものなのか、物価高対策について考えてみました。現在も物価高が続き、家計や事業者への支援が必要であることは、多くの人が実感しています。今のように、多くの人が影響を受け、生活そのものに大きな負担が生じている社会状況の中で行われる支援として、まず市民の皆さんが思い出すのは、過去に芦屋市で行われ、高く評価された支援策ではないでしょうか。
2020年、新型コロナウイルス感染症の拡大に伴い、外出自粛(いわゆる Stay Home)が求められた時期、
芦屋市では、現・髙島市長の前、女性市長の時代に、水道基本料金と下水道基本使用料を全額免除する支援が行われました。
👉️たかおか知子HP『【芦屋市】自治体の独自支援策として、水道及び下水道の基本料金が免除始めた』
この支援は、申請不要で自動的に適用されました。生活が不安定な時に、水という「誰もが必ず使うもの」を対象にしたことで、すべての生活者に行き渡り、「本当に助かった」と実感を伴って受け止められた支援として反響が大きく、今も市民の間で語られています。生活の中で、確かに効いた支援であり、多くの市民に確実に行き渡った結果でした。
大義があるからこそ、問われる「手段」
物価高が続くなか各自治体において、現在の日本政府の経済対策では、国が 「重点支援地方交付金(正式には物価高騰対応重点支援地方創生臨時交付金)」 として、自治体が物価高への対応をするための財源を支援しています。これは、物価高騰の影響を受けた生活者や事業者支援などに使える交付金です。
さて、多くの自治体ではこの国の交付金を活用し、地域の実情に応じた支援策を実施しています。その活用のあり方は、各自治体の首長の判断が大きく問われる部分です。
・兵庫県:国の補助を活用した物価高対策として「はばタンPay+」実施
・芦屋市:PayPayを使った市内中小店舗でのキャッシュレス決済に対してポイントを還元する事業を実施
支援を行うという姿勢そのものを否定するつもりはありません。 家計の救済という意味で、大義があることも理解しています。 だからこそ、利用者の声を丁寧に受け止め、その支援が本当に生活者や現場に届いているのか、実効性の観点から議員は判断していく必要があると考えます。
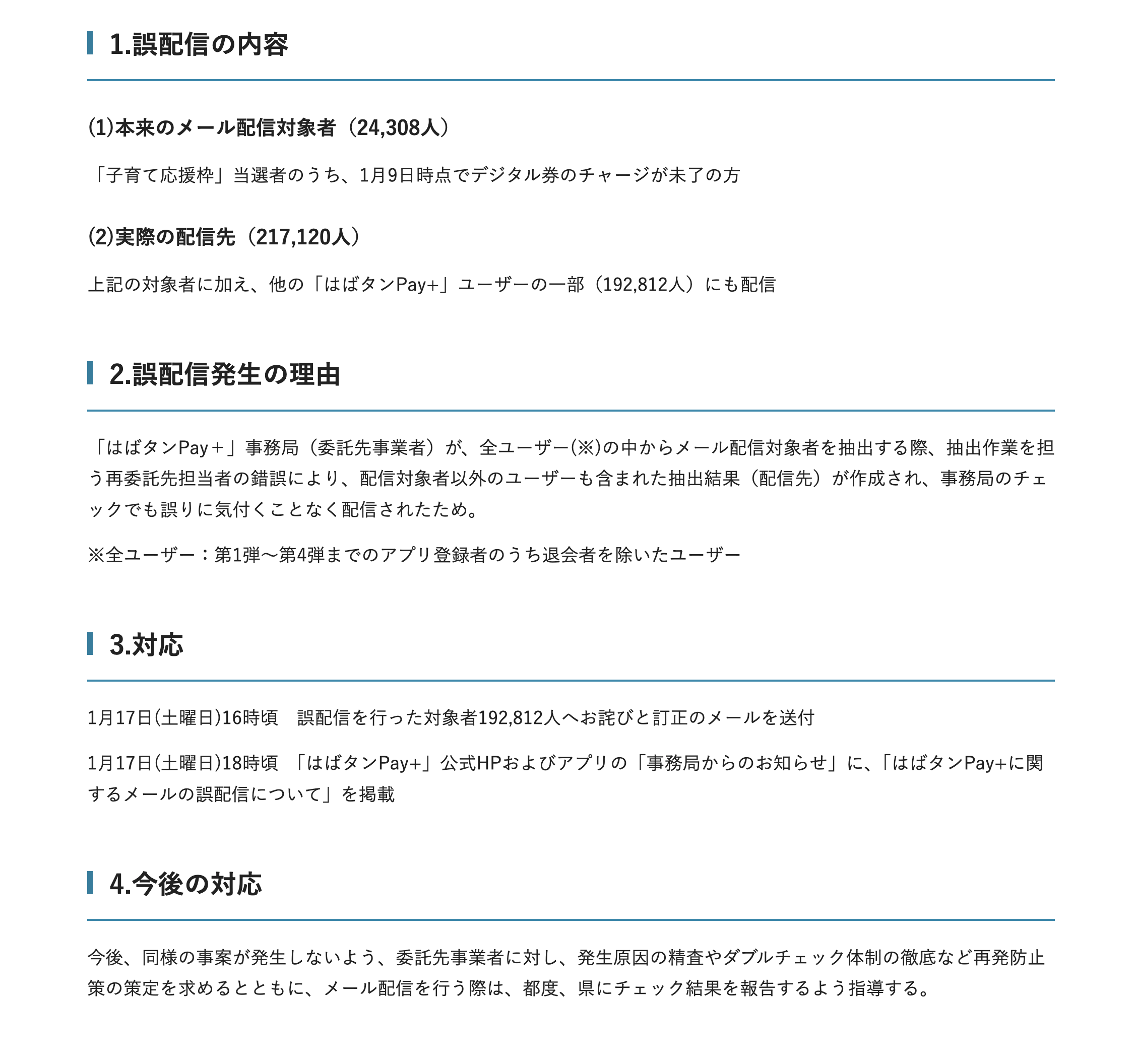
相次ぐトラブルと、利用者の混乱
はばたんペイをめぐっては、トラブルが相次ぎました。
これらについて、当事者へは県からメールでお詫びが出されているようです。しかし、影響を受けたのはこのようなトラブルを受けた人たちだけではありません。
店舗から聞こえてくる声
- 申請はしたが、必要なセットが届かず利用できない
- 準備が整わず、結局お客さんに使ってもらえなかった
利用者からの声
- 利用したい店があって購入したが、使えなかった
- 仕組みが分かりにくく、利用を断念した
- トラブルが多く、不安で使う気にならない
といった声が聞かれています。支援の「枠」や「予算」があっても、実際に使われなければ、家計救済にはつながりません。事業者側にとっても、「はばタンPay+」を設置できているかによって、来店するお客様の選ばれ方に差が生じている現実は、否定できないように感じます。食べログの評価にこのような口コミもありました。
制度に対する不安と、兵庫県の説明不足
挑戦において失敗はつきものです。ただ、重要なのは、その過程で利用者を不安にさせないことだと思います。何が起きているのかを正直に伝え、問題が生じた際には、迅速かつ誠実に対応していく。そうした姿勢こそが、市政・県政には求められます。
しかし、見過ごせないのが、制度の管理体制に対する県民の不安に対応する兵庫県の姿勢です。どの情報が、どのように管理されているのか。トラブルが起きた場合、責任はどこにあるのか。こうした点について、すべての県民に対して、十分に分かりやすい説明を行っているとは、言い難い状況です。
支援制度である以上、安心して使えることは最低限の前提であるはずです。それにもかかわらず、トラブルが起きた際、なぜ十分な説明がなされず、事実が見えにくい形で処理されてしまうのでしょうか。
良いものは二番手でも構わないし、真似をすればいい
一番の違和感は、生活者が困っている時に支援を行うのは、行政として当然の義務です。ところが、実際は、その支援が誰のためのものなのかという主旨が、どうしてもズレて感じてしまうときです。支援に行政の「やってる感」を見せる必要はない。評価というものは、自治体のアピールで生まれるものではなくて、後から実効性あるものとして、自然と人々の心の中から現れてくるものだからです。
そこで、あらためて思い出したいのが、芦屋市が過去に行った水道料金免除の支援です。あの支援は、派手でも、新しくもありませんでした。それでも、全員に行き渡り、今も記憶に残る支援となりました。
支援は、行政の成果アピールのために行うものでもないし、首長の政策合戦でもありません。他市で実際に評価され、役に立った支援があるのであれば、二番手でも構わないし、真似をすればいいと思います。大切なのは、誰の評価になるかではなく、生活者の負担を本当に軽くできるかどうか。良いものを良いと認め、素直に実行する姿勢が、結果として市民の信頼につながるのではないでしょうか。
















